资讯 > 正文

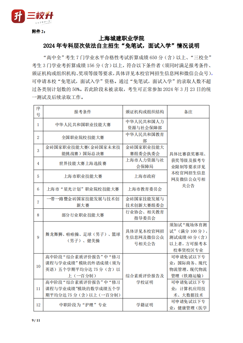
【招生简章】2024年上海城建职业学院三月自主招生考试

发表于:2024-02-20 11:30:18阅读:22280
分享到:


PDF下载
全部评论 (20)
  • Lili的檀多多🔅
    2025-02-26 11:13
    0
    2023年全国行业职业技能竞赛 第七届全国医药行业的优胜奖可以参加免试吗?
    小升回复: 同学可以看下招生简章上的说明是可以申请的,不过报考专业可能有所限制~25年最新的招生简章预计这周会公布,同学记得关注~
  • 三校升82913560
    2025-02-19 19:07
    0
    中职阶段获得健美操市运会一等奖能免试吗?如果可以现场体育测试测试哪些项目?
    小升回复: 具体测试内容可以和学校招生办具体确认,电话:021-56607139。如果有备考学习或者志愿填报的问题都可以添加我们老师微信:13020193339进行咨询。
  • gt🏀
    2025-02-17 20:57
    0
    国家二级运动员和校三好学生能面试吗
    小升回复: 如果校级三好学生获得过2次的话是可以申请面试的,每年的要求可能有所变化,25年的招生简章预计这2周会出,记得关注下~另外面试的话也是有一定通过率的,建议做好笔试的两手准备以防万一~如果有备考学习或者志愿填报的问题都可以添加我们老师微信:13020193339进行咨询。
  • n55!w!
    2025-01-13 01:28
    0
    学校官网怎么进不去
    小升回复: 同学你好, 你可以尝试刷新下网络看下,或者直接复制网址:https://www.succ.edu.cn/zsxx/ 进行信息的查看。如果有任何升学政策或者志愿填报的问题都可以添加我们老师微信:13020193339进行咨询。
  • 000
    2024-12-31 08:33
    0
    192➕上海市奖学金 面试可能性大吗
    小升回复: 同学两个条件达到了免笔试面试资格哦,可以在三月初免笔试开始后去学校面试试一下。但面试能选的专业有限,并且要求很高,热门院校会有许多拥有大赛证书的学生,高级工证书的学生去竞争。所以还是得以专业选择为主,以免为了学校去选择一个自己不喜欢的专业。并且不能只想着面试不备考哦,如果三月初面试没过,剩下的时间就不够去复习啦。有任何不懂的考试政策,专业选择都可以加老师免费咨询哦,13020193339
  • Devil
    2024-12-10 03:52
    0
    我想问一下,就是141能免吗,在中职阶段拿到过两个优秀学生干部以及加入了共青团
    小升回复: 根据2024年的招生简章,同学的学业考成绩和团员身份没有被列入免笔试面试资格。优秀学生干部需达到校级。同学也可以报名免笔试试一下,但竞争优势不大,还是以备考复习为主。同学有任何不懂的专业选择,院校情况,备考方案都可以加老师微信13020193339免费咨询哦
  • 三校升45193951
    2024-11-28 15:37
    1
    城建面试成功率多少
    小升回复: 还是看学生自身有多少出色的特长和证书啦,还有面试时带给考官的映像。像城建这种热门院校不乏很多优秀学生参与面试,竞争还是很激烈的
  • 三校升91546925
    2024-02-29 19:40
    0
    195分能免笔试吗
    小升回复: 看这个学校的招生简章哈或者我们有整理可以用学业考成绩参加面试的院校,这些都可以再我们APP里看到,你找一下哈
  • 救救我啊我想面试
    2024-02-26 15:10
    1
    希望明年也是这个分数(╥﹏╥)
  • 晚风落怀.
    2024-02-24 12:05
    0
    是新疆的全日制高考生也可以报名嘛?
  • 三校升77200492
    2024-02-22 22:17
    1
    3A可以进吗?
  • 叶落の秋为殇
    2024-02-22 19:21
    0
    往年一般面试通过率大概多少,高吗
  • 三校升10584026
    2024-02-21 22:18
    0
    这是一定要先面试才能考吗
  • 大梦初醒
    2024-02-21 14:56
    0
    ab+b能进吗
  • 碁然
    2024-02-20 22:42
    0
    英语有a以上的要求吗?
  • 伊一
    2024-02-20 18:52
    1
    我和我朋友一定能考上!!!!考试之神赐予我力量!!!
    小升回复: 加油!
  • 三校升43257873
    2024-02-20 18:22
    1
    3a可以免笔试吗
    小升回复: 可以,具体面试条件可以查看招生简章
  • momo
    2024-02-20 17:04
    1
    面试消息什么时候出
    小升回复: 已经出来了,看招生简章就可以
  • 无咎
    2024-02-20 13:32
    1
    我是一名高中生,打算三月份走上海城建的护理,因为他六月份的高考专科指南上写着是高本贯通,所以我想问一下,如果我三月份走的话,你不是也能享受高本贯通
    小升回复: 三月考和高本贯通没有关系
  • 大约在冬季
    2024-02-20 11:34
    0
    这是156分就能报面试了...?
扫描下载三校升APP