👋hello,各位高中生、家长们,春考成绩将于1月21日公布,无论结果如何,这都只是升学路上的一个节点。对于已经对春考结果有一定预期的同学和家长,现在正是调整心态、规划后续升学路径的关键时期⚠️。今天小升将从三个角度带大家一起规划后续的升学路径。📢
⬆️查看视频了解详情⬆️
明确目标🎯
在后续升学考试中还有三月自主招生考试和秋季高考两条路进行选择。每位同学的实际情况有所不同,小升的建议是:
适合走三月自招的情况:
🔹想尽早结束高中阶段🔚,不想再熬半年到秋考
🔹有比较明确的专科层次专业目标💪(如护理、智能控制技术、计算机应用技术等)
🔹秋考备考压力大,成绩提升空间有限,希望先保一个心仪的公办院校🏫
🔹愿意接受“专科+专升本”的路径,后续再通过上海统招专升本升本科✊
适合继续冲秋考的情况:
🔹对本科院校和专业有明确执念,且秋考成绩还有较大提升空间🎓
🔹心理状态、学习节奏都还能再坚持半年冲刺📖
💭无论选择哪条路径,大家都记得要结合自身的学习情况、心理状态与发展规划,做出适合自己的决定。如果对升学政策有许多迷茫的地方也可以添加老师:13020193339(同微信) 进行一对一咨询❗️
升学努力(三月自主招生考试)💡
关于如何备考秋季高考,相信很多同学和家长都已经心里有数;但说到三月自主招生考试,不少同学对“能报哪些院校”“到底考什么科目”仍然一头雾水。🤯今天,小升就带大家把三月自招考试逐一拆解,把这条路彻底理清楚。
考试构成(学业水平合格性考试成绩齐全的应届生)
总分=文化素质测试+职业适应性测试=1000分
文化素质测试:700分(由学业水平合格性考试成绩折算)
职业适应性测试:300分(笔试,100分钟)

普通高中学业水平合格性考试
考试科目:思想政治、历史、地理、物理、化学、生物学、信息技术
试卷分值:卷面合格计为100分,卷面不合格计为50分
职业适应性测试
考试科目:文化基础(150分)、职业与心智(90分)、专业通识基础(60分)
考试题量:共131题
考试题型:单选、多选、填空题、简答题
试卷分值:满分300分
考试时间:100分钟

2个月冲刺:职业适应性测试怎么复习?
系统性复习(2-3周):以教材篇章节为主线,逐章梳理知识点,做到“无死角”
2026版全套书籍可在APP商城进行购买⬇️

专项+真题练习(3-4周):结合知识点进行专项的学习和刷题练习,用错题集进行知识二次巩固,考前最后结合历年真题查缺补漏

跟班学习(考前冲刺)
💪对于复习方向尚不明确或进度把握不稳的同学,我们提供专业的考前冲刺跟班课程,助力你高效备战!
课程亮点:
🔺3个月全线跟进学习,历年三月录取率达98.6%
🔺零基础起学,基础薄弱生也能短期内听懂学会
🔺课件研发紧扣最新考纲,帮助学生快速精准提分
适合人群:
🔺对三月自招考试内容了解不够深入的同学
🔺自学缺乏规划,需要专业指导提升效率的同学
🔺希望在短时间内系统掌握考点,冲刺高分的同学

考试的招生院校和专业有哪些❓(2026年招生简章将于2月上旬公布,公布后我们也将同步进行更新~)
⬇️ 可报考院校名单 ⬇️


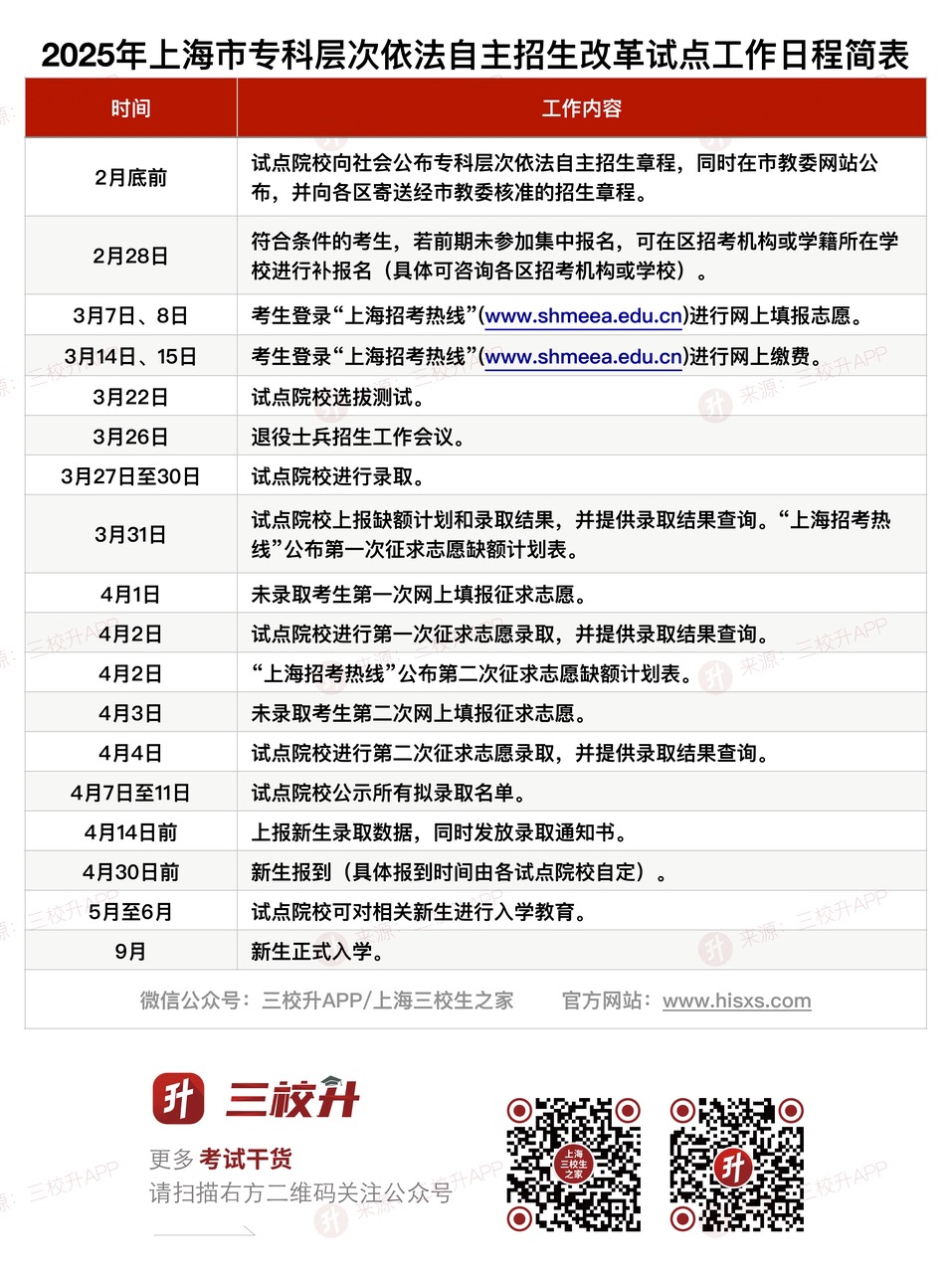
⬇️ 考试日程 ⬇️


⬇️ 各院校招生数据表 ⬇️

2025年三月自主招生考试学业水平成绩齐全的应届高中生共招生4,485,较2024年增加了名额1,124,招生趋势上涨明显,其中济光、科学技术都上涨了200个名额,持续扩招的情况也是为高中生提供了更多升学选择。
👉🏻关于三月自主招生介绍也可点击查看:【汇总版】2025年沪专科层次依法自主招生考试招生简章
👉🏻关于三月自主招生各院校最低录取分数线也可点击查看:【录取分数线】2025年专科自主招生考试各院校最低录取分数线汇总版
小升有话说✍️
随着考试的临近无论是高三的考生亦或是家长都面临着非常大的压力,在未来的升学道路上希望大家可以:
🔻不要过度纠结春考的成绩:无论考试是否顺利,三月自招和秋考都是新的机会
🔻制定每日计划:每天固定时间复习职业适应性测试,保持节奏
🔻适当放松:每周留一定的休息时间,避免过度疲劳
💪如果在面对具体院校、专业选择或复习方向仍有疑问,可以添加老师:13020193339(同微信) 进行一对一咨询!预祝大家的考试顺利!

更多三校生升学资讯 尽在三校升APP
三校生升学·就用三校升APP
学习网站(PC端):www.hisxs.com
公众号:上海三校生之家/三校升APP
唯一小程序:三校生备考神器
